블렌더가 3.1 정식 업데이트를 했다.
필자가 업데이트를 망설이면서 계속 걱정한 것이, 내가 세팅해놓은 설정, 애드온들은 그럼 다 다시 깔아야 하나?
라는 점이었다.
그런데 그건 아니다.
그림과 함께 설명하겠다.

먼저 블렌더 사이트로 들어가서 다운로드 블렌더를 누른다

자동으로 운영체제에 맡게 다운로드 버튼이 뜰 것이다.
다운 로드 버튼을 누른다.

다받고 열게 되면 다음과 같이 뜨는데, 여기서 문제는 그대로 복사하면 예전 버전 위에 덮어쓰는 것이 된다는 것이다.
혹시나 모르기 때문에 이전 버전을 놔둔 상태로 설치를 진행해보자.

이를 위해서는 파인더에서 응용프로그램 그리고 기존에 다운로드한 블렌더 아이콘의 이름 변경을 클릭하고.

나와 같은 경우 블렌더 3.0으로 바꿨다.

그 후에 이렇게 응용프로그램으로 옯기면,

다음과 같이 두 개의 블렌더가 동시에 존재하게 된다.

클릭하면 인터넷에서 받은 거라고 경고창이 뜨는데 열기를 눌러주고,

가장 처음에 뜨는 창에서 아래 왼쪽에 3.0 버전의 세팅을 가져 울 거냐는 버튼이 있다.
이때 이 버튼을 클릭하면,

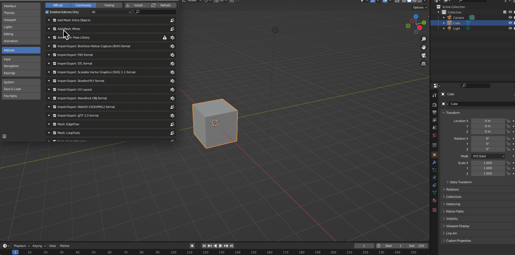
프리퍼런스에서 확인해보면 이전에 깔아 둔 모든 애드온이 깔려 있는 것을 볼 수 있다.

3.1 후기를 말하자면,
사실 3.0을 깐 지 얼마 안돼서 3.1로 업그레이드했는데, 확실히 애니메이션 만들 때 2.9 버전보다 훨씬 수월하게 만들 수 있다.
그러니까 너무 무서워하지 마시고 업데이트하시길~
반응형
'문과생의 블렌더 정복기-제페토,루프 애니메이션, NFT' 카테고리의 다른 글
| 제페토 아이템 11개 팔리다 (0) | 2021.12.29 |
|---|---|
| 제페토 아이템을 만들게 되었다 (0) | 2021.12.21 |



